
1/4
dolphin thoughts
Part 2: Spider thoughts
I have so many thoughts, all the time.
Previously, I described them like a logical string, one to the next. But that’s not completely accurate…
Perhaps they are less like dolphin thoughts, forming little pods, a few of which come to the surface to be verbalised. Perhaps they are more like spiderweb thoughts, branching further and further away…

2/4
Let’s take the same example as last time…
Them: I read a poem last night. It was beautiful and it made me feel so nostalgic.
Me: That’s cool! Did you know that bees have abstract thought?
Them: What? Could you not change the subject please?
Me: Oh right, sorry…

3/4
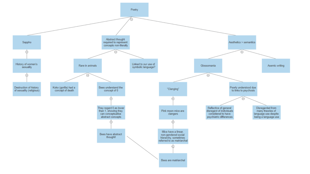
This is how it went:
Poetry; Sappho; History of women’s sexuality; Destruction of history of sexuality (religious).
Poetry; Abstract thought required to represent concepts non-literally; Linked to our use of symbolic language? Rare in animals; Koko (gorilla) had a concept of death, Bees understand the concept of 0; They regard 0 as lower than 1, showing they can conceptualise abstract concepts; Bees have abstract thought!
Poetry; aesthetics > semantics; asemic writing, glossomania; Poorly understood due to links to psychosis; Reflective of general disregard of individuals considered to have psychiatric differences, Disregarded from many theories of language use despite being a language use.
Poetry; aesthetics > semantics; asemic writing, glossomania; “clanging”; pink moon mice are clangers; Mice have a linear, non-gendered social hierarchy, sometimes referred to as matriarchal; Bees are matriarchal.
*. this is just my immediately thoughts about poetry; there is a similar web on “beauty”, “night”, and “nostalgia”.
Me: That’s cool! Did you know that bees have abstract thought?

4/4
I know loads of different information.
And when someone brings something up, all of my information around it will become “active” in my mind. It all happens at once, like a firework going off. I sift through it all, and figure out the most appropriate thing to say. But what I think is most appropriate to say is usually the thing I find to be most interesting. And to the other person, this can feel completely off topic, as if I didn’t even listen to them! I did listen. And then I went off on a million different tangents! All linked to what was said, but all specific to information that I have.

